Math is more than just numbers on a page! Models are simplified representations of real-world phenomena used by air quality scientists and engineers. Below, we will see some examples of models in math.
Modelling air pollution across western Canada: The Math of Smog - What if you could predict where the smoke plume from your factory will land and how strong it will be at your neighbor's house? Get the math behind the air quality dispersion models that govern pollution across Canada and stop guessing.
Real-world and math modelsWhat is the secret to predicting weather patterns or designing earthquake-resistant structures? Math transforms chaos into something we can predict and understand! Let your inner math detective loose and explore the fascinating world of models!
Here, you'll see math as a fascinating tool for understanding and even predicting the world around us, in the form of air quality dispersion models. There's something for everyone on this page:
- Public: It makes seemingly abstract concepts relatable, revealing the hidden world of math in action.
- Students: It gives a fresh perspective on math, showing real-world applications and sparking interest in a challenging subject.
- At work: It offers the chance to explore diverse applications of mathematical models, which piques the interest of professionals in their fields (engineering, finance, etc.).
...often deals with stuff coming out of a hole and shooting straight up, like a chimney.
In this drawing...

...the plume comes from a hole in the ground, shown by a purple X (Emission source, a.k.a. release point), and we're looking at it so the upwind direction, indicated by the red arrow, is to the left, and the wind blows the plume (the stuff) to the right. Check out the blue arrow. As it blows away, the plume will move upward in the direction of the green arrow (vertical distance from the ground). This grey dashed line combines these two different motions to show where the plume goes and traces the path of its center, so we call it the plume centerline.
Then something else happens. As it travels, the plume gets bigger in both directions. Models use an ellipse, a stretched circle to guess its cross-sectional shape, as viewed from upwind. To tell us how tall and wide the plume is at any downwind distance (x) from the hole, we use fancy symbols sigma-y (σy) and sigma-z (σz).
To summarize the diagram,
Variables explained - You need to know these things to figure out the concentration (how strong a smell is, for example):
Depending on where you are, we're using this formula to calculate the concentration (C), which is a function of x, y and z. C(x,y,z), the pollution concentration (g/m3) tells you how much pollutant is in the air right where you are now.

Each input has the following effects:
Here's an example: Concentrations are high close to the source (small x). Downwind (large x), concentrations drop. Concentrations decrease exponentially away from the plume center (large y or z).
To further illustrate: Let's say you're at a wiener roast. You have a bigger y if the breeze isn't blowing the smoke your way. You might still smell the campfire if it's far away, but it won't be very strong because you have a large x. If the smoke goes straight up, the smoke won't be too strong because you're not up there (its z is bigger than yours). Lastly, if the wind is gusty and turbulent, it won't be too strong most of the time because smoke goes in many directions. σy, σz or both are big in this case.
One thing to be aware of here is the situation might change frequently, so you can have a problem one minute and be fine the next. Here's some regulatory advice, I hope I didn't belabor the basics too much.
Canada's four western provinces offer suggestions on how to choose an air quality model if you need one.
This guideline outlines three examples of models in math, that is three levels of air dispersion modelling: Screening, Detailed, and Comprehensive Assessments. Each level corresponds to different complexities and purposes.
Mathematical models of mountain air qualityThe choice of model and assessment level depends on factors such as risk level, purpose, and regulatory requirements. It provides a step-by-step process for conducting air quality dispersion modelling, including:
Specific models recommended for each assessment level are listed in Table 2.1, along with guidelines for their use.
Decisions to make: This section discusses the unique challenges and considerations for air quality modelling in British Columbia (BC), driven by both scientific and regulatory needs.
Scientific Perspective: BC's complex terrain and varied surfaces pose challenges for dispersion models. Simple models may not simulate complex flow patterns quite right, such as curved trajectories and enhanced turbulence.
Regulatory Perspective: Decision-makers may require detailed spatial and temporal distributions of pollutant concentrations, especially near sensitive areas. This necessitates the use of more comprehensive models.
Model Performance and Uncertainty: Model evaluation requires expertise, and adjustment factors cannot be applied to model outputs. Uncertainties in input data, measured concentrations, and model formulation can affect predictions.
Inherent Uncertainty: Even with perfect input data and models, inherent uncertainty exists due to unknown turbulent processes. Models are more reliable for estimating longer time-averaged concentrations than short-term concentrations at specific locations.
Keep errors to a minimumMinimizing Error: The goal of the guideline is to minimize reducible error by providing direction on input data, model selection, and application. Model performance is expected to be similar to EPA test situations if guidance is followed accurately.
Overall, the guideline aims to provide the best estimate of future air quality to inform decision-making, relying on the expertise of modelers and adherence to best practices.
BC Modellers' approach to their work
Dispersion models come in three levels: Screening, Refined, and Advanced.
- Screening models provide quick estimates of "worst-case" concentrations but may be less accurate due to simplified meteorological conditions.
- Refined models offer more detailed predictions by considering site-specific data and providing concentration distributions over time and space.
- Advanced models are highly complex, incorporating detailed meteorology, emissions, and chemistry, and are used for regional assessments of air quality impacts. They require considerable expertise and resources and are typically applied to specific episode situations.
Advanced examples of models in math are suitable for large-scale assessments where the formation of pollutants like ozone and secondary particulate matter is critical. Projects like this need comprehensive emissions inventories and supporting meteorological data.
Alberta Environment and Protected Areas (AEPA) uses various tools and approaches to safeguard air quality. These include:
Air quality models predict how emitted substances affect ambient air concentrations and deposition. They help with location-decisions, monitoring design, and understanding emission impacts. These examples of models in math rely on data about emissions, weather, and terrain. Their goal is to estimate ground-level concentrations and deposition rates of emitted substances, aiding in assessing compliance with air quality objectives.
An air quality dispersion model is one of our examples of models in math that uses equations to describe how substances move from sources to receptors. It needs data about source emissions, the area being modelled, local terrain, meteorology, and other sources not included in the model.
Modelling helps understand industrial development impacts and predict future scenarios based on different emission profiles and conditions.
What needs to be decided?
In Alberta, any activity releasing substances into the air under regulatory oversight must undergo air quality modeling to assess its impact on air quality relative to established standards. This modeling is required for approvals under the Environmental Protection and Enhancement Act (EPEA) or adherence to Codes of Practice.
Additional modelling may be necessary for substances not covered by standard objectives but are of local concern, like mine dust.
Renewals or amendments for existing facilities must also include new modelling assessments that follow current guidelines. Further modeling may be requested if:
- the original assessment didn't meet standards,
- if there are changes to emission sources,
- unaccounted sources or receptors,
or for other reasons at the Director's discretion.
Taking on modelling in Alberta
The choice of dispersion model depends on several factors, such as the complexity of the project and the level of accuracy needed.
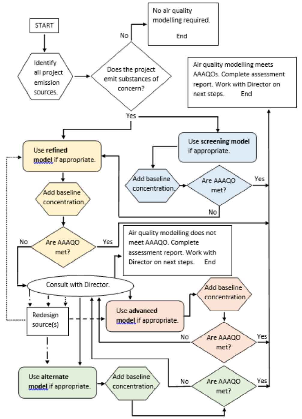
AEPA recognizes four types of assessments: screening, refined, advanced, and alternate. Screening assessments provide quick estimates of worst-case impacts and are suitable for initial assessments. Refined assessments offer more detailed predictions and are the standard for most air quality assessments. Advanced assessments allow for alternative settings but require permission and must be accompanied by a companion refined assessment. Alternate assessments use non-standard models and require written permission, a companion refined assessment, and must meet specific criteria.
The selection process is outlined in a flowchart provided in the guideline document (Figure 1), which is shown below.
Decision making processMost projects should use refined models, with simpler screening models used for straightforward assessments and more complex models used only when necessary. Redesigns may require additional modelling, so this should be considered early in the application process to avoid delays.
AERSCREEN, AERMOD, and CALPUFF are examples of models in math, i.e., the recommended air dispersion models for use in Saskatchewan.
The suggested approach starts with a screening model to determine if a more detailed model is needed for accurate pollutant concentration estimates. These models require various input data like:
Approved models are scientifically sound and suitable for air emission modelling in Saskatchewan.
This glossary provides definitions for terms related to air quality modelling and regulation:
Modelling air emissionsHow to make a plan in Saskatchewan
Creating a model plan is crucial for accurate air dispersion modeling, as no model can produce perfect results. Key decisions in the plan include
- choosing the appropriate model,
- determining the area and terrain type to be modeled,
- identifying sensitive receptors,
- selecting pollutants to be assessed,
- specifying emission sources and rates,
- considering regional meteorology, including nearby emission sources and ambient background concentrations, and
- establishing compliance criteria.
Here are a few notes to consider. It is important to factor in other jurisdictional objectives if evaluating pollutant emissions from a facility when a pollutant is not listed in Saskatchewan's standards.
Screening-level modelling requires less effort but tends to be more conservative, while refined modeling is more intensive but provides more representative results.
The modeling input data consists of emission data, building downwash considerations, terrain and domain information, and meteorological data.
Tables listing input values and electronic copies of output files should be included in all assessments to facilitate review of the modelling report.
The air quality modelling process The flow diagram from the latest guideline outlines the process of air dispersion modelling in Saskatchewan. These examples of models in math illustrate how facilities can use screening, refined, or other models to meet compliance with Saskatchewan Ambient Air Quality Standards (SAAQS) or other approved guidelines.
Depending on the situation, skipping the screening model and using a refined or specialized model may be appropriate. Each model has different capabilities. Except for small simple sources, the refined model AERMOD is likely the preferred choice for most situations.
The assessment of air quality modelling results involves considering information from properly conducted air dispersion modeling. Here are two categories.
Modelling high concentrationsEnvironmental Assessment:
- Predicted concentrations of pollutants for each averaging period, including existing background concentrations.
- Comparison of predicted concentrations to Manitoba air quality criteria or criteria from other jurisdictions if Manitoba criteria are not available.
- If screening modelling shows no exceedances of criteria, further modelling may not be required. If exceedances occur, refined modeling may be necessary, to be discussed with Manitoba Conservation.
- Discussion of any exceedances found in refined modelling, including factors like background levels, frequency of exceedances, and distribution of predicted concentrations.
Health Risk Assessment:
- May be requested based on emitted pollutants and modelling results.
- These specific examples of models in math are typically requested for carcinogens or pollutants with chronic long-term health effects.
Methodology and level of detail will be determined a case by case basis.
Imagine a world where industry and clean air coexist. Calvin Consulting Group Ltd. helps make that vision a reality with top-notch air quality dispersion modelling. We've been trusted advisors for businesses like yours for over 30 years.
Here's why Calvin Consulting is the perfect partner for air quality:
With a combined 85+ years of experience, our dispersion modellers are some of Canada's best. Our experience includes complex projects across Canada and abroad, so you get the benefit of our expertise.
We train the experts: Government agencies like Alberta Environment and Protected Areas (AEPA) rely on us to train their employees, for instance. We'll make sure you get the best service.
We go beyond basic assessments with detailed and accurate modelling. The data we collect is site-specific, factoring in terrain, nearby facilities, and even hourly weather patterns. Our reports aren't just comprehensive, they're also accurate.
Not all air quality models are created equal. Whatever your needs are, we'll choose the right model for you.
We know technical reports can be overwhelming. We present findings in a clear, easy-to-understand way so you can make informed decisions.
We've Got Your Back
We also know air quality regulations can be complicated. We guide you through every step when needed, from model selection to report creation. Our goal is to make sure you're fully compliant with air quality standards.
Taking Action is Easy
Make sure your project meets the highest environmental standards. Get in touch with Calvin Consulting Group Ltd. today at:

Let's discuss your specific needs and breathe a sigh of relief knowing you're in good hands. A healthy future depends on clean air.
Clean air is our Passion...Regulatory Compliance is our Business.
Take a break from tedious equations!
From weather patterns to bridge design, math can present you with a thrilling detective game. See how these clever creations bring order to complex systems, making sense of seemingly random events. Get a new perspective on math with these captivating examples!
Do you have concerns about air pollution in your area??
Perhaps modelling air pollution will provide the answers to your question.
That is what I do on a full-time basis. Find out if it is necessary for your project.
Have your Say...
on the StuffintheAir facebook page
Other topics listed in these guides:
The Stuff-in-the-Air Site Map
And,
Thank you to my research and writing assistants, ChatGPT and WordTune, as well as Wombo and others for the images.
OpenAI's large-scale language generation model (and others provided by Google and Meta), helped generate this text. As soon as draft language is generated, the author reviews, edits, and revises it to their own liking and is responsible for the content.
New! Comments
Do you like what you see here? Please let us know in the box below.